| 发文单位:桂林市人民政府办公室 | 成文日期:2023年11月28日 |
| 标 题:桂林市人民政府关于委托桂林经济技术开发区实施第二批市级行政权力事项的决定 | |
| 发文字号:市政〔2023〕15号 | 发布日期:2023年12月08日 |
| 效力状态:有效 | |
我要收藏
公共资源调用站点
文章分享
各县(市、区)人民政府,高新区、临桂新区、漓江风景名胜区、经济技术开发区、高铁(桂林)广西园管委会,市直各委、办、局,中央、自治区驻桂林各单位,各企事业单位:
为落实《中共桂林市委办公室 桂林市人民政府办公室关于印发〈深化桂林经济技术开发区体制机制改革实施方案〉的通知》(办发〔2020〕17号)要求,进一步深化桂林经济技术开发区体制机制改革,实现“园区事园区办”,现决定如下:
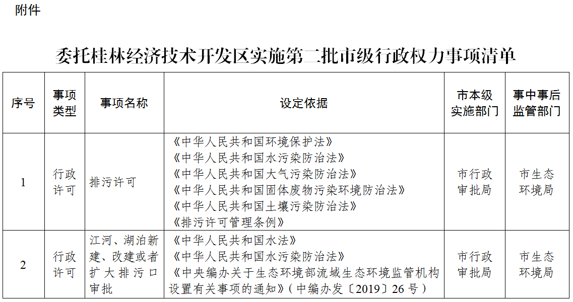
一、委托桂林经济技术开发区实施第二批市级行政权力事项2项
委托的行政权力事项实施范围为市人民政府批复的《桂林经济技术开发区总体发展规划》确定的区域,严禁擅自扩大委托事项适用范围。
二、市直各有关部门要依法履行主体责任
(一)市本级实施部门要抓紧制定行政权力事项委托协议,明确行政权力事项实施范围,积极主动做好业务指导、衔接工作。
(二)监管部门要建立健全“双随机、一公开”监管工作机制,加强事中事后监管,防止出现监管真空。
三、桂林经济技术开发区要依法做好委托的市级行政权力事项实施工作
(一)要与委托部门达成一致意见,并通过签订委托协议的形式,明确委托事项、委托权限、委托期限、双方权利义务、法律责任等内容后实施。
(二)在实施行政权力事项时要及时公开相关信息,并知会市本级实施部门与监管部门。
四、其他要求
市本级实施部门和监管部门要对桂林经济技术开发区实施委托的行政权力事项情况跟踪评估,发现问题要及时督促整改,适时开展专项督查并形成督查报告,确保“放得下、接得住、管得好”。行政权力事项委托协议和督查报告应同时报送桂林市行政审批制度改革工作领导小组办公室备案。
附件:委托桂林经济技术开发区实施第二批市级行政权力事项清单
桂林市人民政府
2023年11月28日

文件下载: