| 发文单位:桂林市人民政府 | 成文日期:2025年06月11日 |
| 标 题:桂林市人民政府关于印发桂林市会展业发展资金使用管理办法的通知 | |
| 发文字号:市政规〔2025〕8号 | 发布日期:2025年06月19日 |
| 效力状态:有效 | |
我要收藏
公共资源调用站点
文章分享
各县(市、区)人民政府,高新区、临桂新区、漓江风景名胜区、经济技术开发区、高铁(桂林)广西园管委会,市直各委、办、局,中央、自治区驻桂林各单位,各企事业单位:
现将《桂林市会展业发展资金使用管理办法》印发给你们,请认真贯彻执行。
桂林市人民政府
2025年6月11日
(此件公开发布)
桂林市会展业发展资金使用管理办法
第一章 总则
第一条 为了促进我市会展业转型升级,加快建设区域性会展中心城市和国际会议目的地城市,进一步规范会展业发展专项资金的管理,更好地发挥财政资金在促进会展业发展中的宏观导向和激励作用,结合我市实际,制定本办法。
第二条 会展业发展资金是指市财政每年预算安排专项用于扶持我市会展业发展的资金(以下简称“会展资金”)。
第三条 会展资金用途:扶持在我市举办的国际性、全国性、区域性会展活动,培育会展品牌,引展办会,引进知名会展企业,扶助本地会展业,培育更多本地优质会展企业,宣传桂林会展环境,培养会展人才,规划、评估会展业发展,行业交流、参展参会。
第四条 会展资金管理严格按照国家法律法规有关要求,坚持公平公正、扶优扶新的原则,重点支持影响力大、带动力强,符合我市产业发展方向的展会项目。
第二章 管理职责及分工
第五条 市文化广电和旅游局负责会展资金的业务管理,编制年度会展资金使用计划、预决算编报,受理会展补助资金申请,组织对申请项目进行核查,提出会展业重要活动、宣传推介及基础性工作经费等安排计划。
第六条 市财政局是会展资金管理的主管部门,负责会展资金的预决算审核、批复和监督管理,包括核拨资金、提出会展资金的监管要求,并与市文化广电和旅游局共同对会展资金的使用进行管理。
第三章 资金使用范围、申请条件及支持标准
第七条 会展资金主要支持:
(一)产业特色明显,规模大、效益好、有发展潜力的本地自主品牌会展项目;
(二)引进的社会效益明显、影响力强的国际性、全国性专业会展项目和知名会展企业;
(三)管理规范、服务到位,积极为我市会展业发展做出贡献的相关企业;
(四)会展业宣传推广、人才培育、规划调研、统计评估、行业交流、代表我市组团到外地参展参会等基础性、保障性公共支出;
(五)市委、市政府临时确定的其他符合桂林市会展业发展资金使用规定的会展项目及会展活动。
第八条 有下列情形之一的,会展资金不予资助:
(一)有知识产权争议的项目;
(二)市政府已经安排专项经费或者给予财税政策扶持,已经获得我市其他财政性专项资金资助的项目或者由党政群机关举办的会议;
(三)申请单位近5年内有不良信用记录或者由于投诉、上访事件被相关部门查处的;
(四)弄虚作假、虚报材料,拒绝现场核验的项目;
(五)以个体消费者为主要对象、无固定场馆的专项展销会、展示会、成就展等项目;
(六)其他有关部门认定不适宜资助的项目。
第九条 申请条件和支持标准:
(一)展览补助
1.补助条件:能推动桂林相关产业发展,带动我市第三产业增长并具有潜在发展前景的国际性、全国性、区域性专业展会,每个展会展期不少于1个展期(3天)。其中,国际性展览应当有境外10个及以上国家(地区)参展,境外参展企业达到总参展企业数量的20%以上才符合补助条件。
2.补助标准:展览面积8000平方米起补,国内展览按每百平方米1500元的标准给予补助(最高不超过30万元),国际性展览按每百平方米3000元的标准给予补助(最高不超过60万元)。
(二)会议补助
1.补助条件:在我市举办的国际、国内大型会议,主要是商务类会议。
2.补助标准
(1)国内大型会议。指由各类行业组织、企业举办的,实际会期达2天以上(含2天)的论坛、研讨会、洽谈会、订货会、年会、培训会等会议活动,其补助金额最高不超过10万元。具体标准为:会议安排住宿会议型酒店,住宿人数达500人起补,标准为每人100元〔对于国家一级行业协会或者机构主办或者承办、住宿人数超过500人以上(含500人),对我市经济社会发展具有重要促进作用的会议活动,标准为每人200元,其补助金额最高不超过20万元〕。
(2)国际性会议。积极引进经批准的由各类行业组织或者企业主办的国际性会议。对有来自10个及以上国家(地区)参会人员,实际会期达2天以上(含2天)的论坛、研讨会、洽谈会、年会、培训会等商务类会议活动,给予一定资金支持。具体标准为:会议安排住宿会议型酒店,境外与会代表达到总参会人数的20%以上,住宿人数超过500人起补,标准为每人300元,其补助金额最高不超过20万元。
(三)“一事一议”会展项目扶持
对在桂林举办的规格高、规模大、带动性强的国际性、国家级、全国性品牌会展活动给予政策扶持。各行业部门引进的需要给予重点扶持的会展活动按行业归口可采取“一事一议”原则报市政府审定。
(四)会展公共性支出
该项支出经市政府批准,由市文化广电和旅游局具体组织实施。
1.会展宣传:用于桂林市城市会展业总体形象宣传和相关会展活动的推广推介费用,含宣传片、刊物和其他会展宣传用品的设计制作费用、会展户外公益宣传所需费用,以及我市组团到外地参展参会相关费用等。
2.会展申办:用于我市争取国际性、全国性、规模大、社会效益好或者能长期在桂林举办的专业会展的各种申办费用、招商招展费用、引进或者招揽境内外品牌会展的前期费用等。
3.会展基础保障:用于会展行业调查、统计和进行评估活动所必需的聘请专家及工作经费、举办全市会展人才培训会及参加国内外会展教育培训人员经费、推动和促进桂林与国际国内会展联盟、交流等所需费用。
第十条 有多个主办或者承办单位的会展,只能由1个主办或者承办单位申请;相同题材的会展,只对其中规模大的会展予以补助;同一项目包含会议和展览内容的,只能以会议或者展览项目申请补助。
第十一条 本办法规定的补助只适用于新办会展,原则上同一会展连续补助最多不超过3届(含3届)。对连续在桂林举办5届以上的会展,为鼓励其继续做大做强,以第四届会展规模为基数,展览每增加1000平方米,奖励5000元;会议每增加100人,奖励5000元,最高不超过20万元。
第四章 资金申请、审核及拨付
第十二条 会展补助资金办理程序:
(一)申报:办展办会单位应当在会展举办前1个月向市文化广电和旅游局提出办展申报,内容包括名称、规模、时间、地点、相关批准文件或者主办方项目相关函件及效益分析。
(二)核实:办展办会单位应当在会展前5个工作日登录市文化广电和旅游局网站下载、填写申请表,并和相关材料(项目批准文件或者主办方项目相关函件、项目及申请单位营业执照复印件、场地租赁合同、酒店住宿合同、主承办单位协议、活动实施方案)一并上报市文化广电和旅游局,逾期不予受理。办展期间,市文化广电和旅游局对申报的会展进行实地核实。
(三)申请:会展结束后20个工作日内,办展办会单位应当向市文化广电和旅游局提出补助申请,提交申请报告书、会展总结(成效分析、资金使用情况)、办展办会场所关于会展规模的证明(酒店入住名单、实际展位平面图、现场照片)、参展参会企业及人员名单、第三方评估报告等材料,并附上对申请材料真实性负责的声明。逾期未提出项目申请的,视同自动放弃,不予补助或者奖励。
(四)审核拨付:市文化广电和旅游局每个季度召开1次审核会议,对申请项目进行审核公示,公示无异议后按程序拨付。
第十三条 “一事一议”会展项目审核拨付程序:
对按照“一事一议”原则申请申办费、筹办费的项目,由申办单位向行业归口部门提出书面申请,提交会展名称、规模、时间、地点、相关批准文件或者主办方项目相关函件及效益分析等相关材料,经市文化和旅游工作联席会议组织相关部门综合评估,报市政府批准后给予拨付。
第十四条 公共性支出审核拨付程序:
会展业宣传推广、人才培育、规划调研、统计评估、行业交流、代表我市组团到外地参展参会等基础性、保障性公共支出,由市文化广电和旅游局根据年度会展资金使用预算审核。
第五章 监督和检查
第十五条 市财政局要加强对会展资金使用的审核、检查和监督,同时应当定期对会展资金的使用情况及使用效益进行检查评估。市文化广电和旅游局要严格执行会展资金使用计划,要对年度资金使用情况、效果进行总结、评估。
第十六条 市文化广电和旅游局、市财政局要严格执行会展资金管理的有关规定,严格开支范围,不得挪用、截留,同时做好会展资金使用材料的建档和保存;市审计局要对会展资金管理和使用情况进行审计监督。各受会展资金支持的企业或者机构,要按照要求规范资金的使用范围。
第六章 附则
第十七条 本办法的具体实施问题由市文化广电和旅游局负责解释。
第十八条 本办法自印发之日起施行。2012年10月11日发布的《桂林市会展业发展资金使用管理暂行办法》(市政办〔2012〕212号)同时废止。
附件:1.展览补助资金申请表
2.会议补助资金申请表
3.会展补助资金办理流程
附件1

备注:申请展览补助资金,需提交下列相关材料:
展览举办前一个月提交:
申请报告:内容包括项目名称、规模、时间、地点、相关批准文件、相关通知函件。
展览举办前5个工作日填制申请表并提交以下材料:
1.展览补助资金申请表(一式两份);
2.主办、承办单位营业执照(或者三证合一);
3.活动方案(展览基本情况、工作方案、日程安排、会展指南等);
4.展览项目备案证明、有关审批材料;
5.主承办单位协议及招展材料;
6.展览场地使用证明或者租用合同、展位平面图及参展企业名录。
展览结束后20个工作日提交:
1.展览及现场相关活动证明视频、图片;
2.展馆场租发票;
3.项目总结(包含项目效果分析、效益情况、资金使用情况);
4.活动有关行业部门的证明材料(特别针对展览现场有产品推介或者销售的展览)。
(以上材料不能提供原件的,需提交与原件相符复印件并加盖公章)
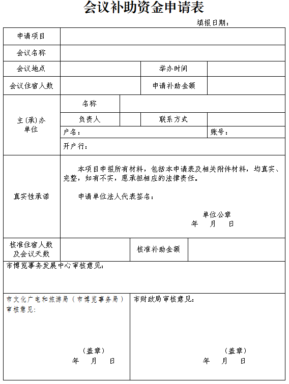
附件2

备注:申请会议补助资金,需提交下列相关材料:
会议举办前一个月提交:
申请报告:内容包括项目名称、规模、时间、地点、相关批准文件、相关通知函件。
会议举办前5个工作日填制申请表并提交以下材料:
1.会议补助资金申请表(一式两份);
2.主办、承办单位营业执照(或者三证合一);
3.活动方案(会议基本情况、工作方案、日程安排、会议指南等);
4.会议项目备案证明、有关审批材料;
5.主承办单位协议;
6.会议场所使用证明或者酒店住宿餐饮有关合同。
会议结束后20个工作日提交:
1.会议及相关活动证明视频、图片;
2.参会人员名单、酒店住宿名单、会场场租发票、酒店住宿发票;
3.项目总结(包含项目效果分析、效益情况、资金使用情况);
4.活动有关行业部门的证明材料(特别针对会议现场有产品推介或者销售的会议)。
(以上材料不能提供原件的,需提交与原件相符复印件并加盖公章)
附件3
会展补助资金办理流程

文件下载: