我要收藏
公共资源调用站点
文章分享
各市、县(市、区)卫生健康委(局),区直有关医疗卫生机构:
为进一步加强和规范我区丙型病毒性肝炎(以下简称丙肝)防治工作,根据自治区卫生健康委等9部门《关于印发广西消除丙型病毒性肝炎公共卫生危害行动实施方案(2021—2030年)的通知》精神,以县(市、区)为单位至少遴选1家符合条件的医疗机构承担丙肝抗病毒治疗工作,经组织各地评估遴选并复核,现将承担丙肝抗病毒治疗工作医疗机构名单印发给你们,请规范组织实施。
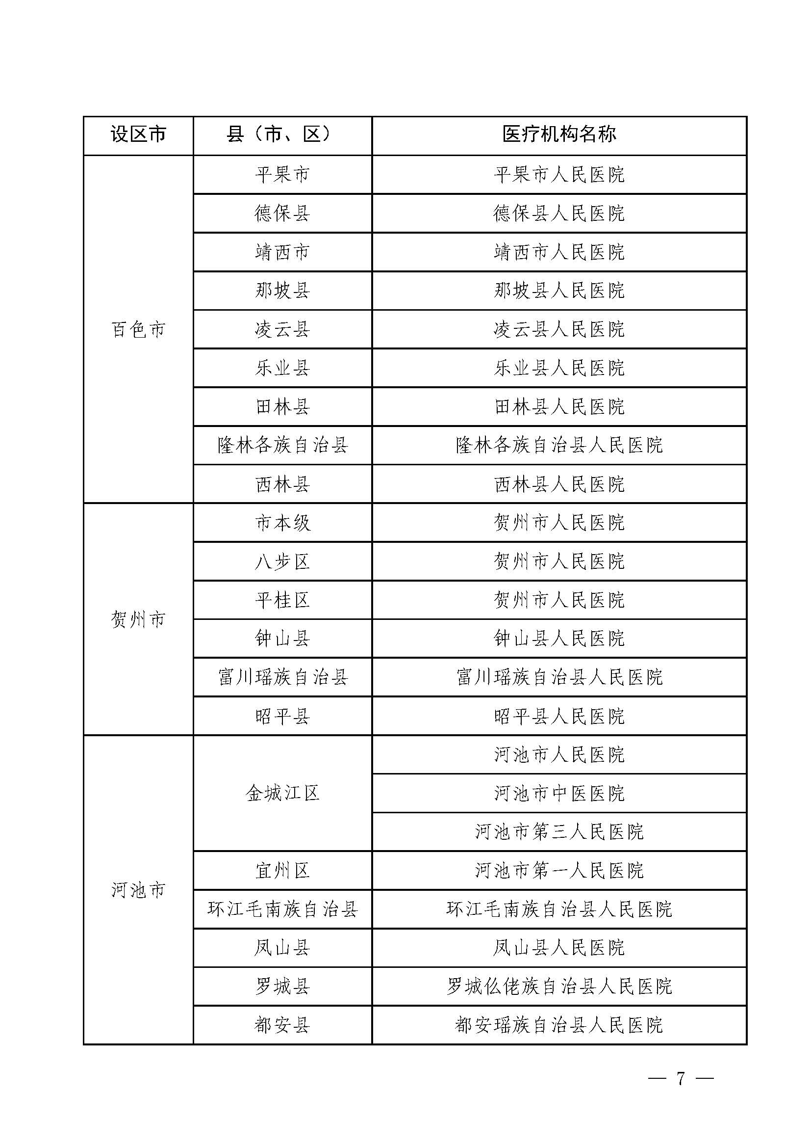
附件:承担丙肝抗病毒治疗工作医疗机构名单
广西壮族自治区卫生健康委员会办公室
2023年6月14日






文件下载:
关联文件: