我要收藏
公共资源调用站点
文章分享
各县(市、区)卫生健康局、公安局、人力资源社会保障局、医保局、疾控局、市直医疗保健机构:
为认真贯彻落实《自治区卫生健康委 自治区公安厅 自治区人力资源社会保障厅 自治区医保局 自治区疾控局关于印发〈推进新生儿出生“一件事”实施方案〉的通知》(桂卫妇幼发〔2024〕6号)有关要求,进一步提升群众获得感,现将《桂林市推进新生儿出生“一件事”实施方案》印发给你们,请认真贯彻执行。
桂林市卫生健康委员会 桂林市公安局
桂林市人力资源和社会保障局 桂林市医疗保障局
2024年8月23日
(此件公开发布)
桂林市推进新生儿出生“一件事”
实施方案
根据《自治区卫生健康委 自治区公安厅 自治区人力资源社会保障厅 自治区医保局 自治区疾控局关于印发〈推进新生儿出生“一件事”实施方案〉的通知》(桂卫妇幼发〔2024〕6号)文件精神,为进一步提升群众获得感,加快推进关联事项集成办,推进新生儿出生“一件事”落地,结合桂林实际,制定本实施方案。
一、总体要求
以习近平新时代中国特色社会主义思想为指导,全面贯彻落实党的二十大精神,坚持问题导向和目标导向相结合,从群众视角出发,将出生医学证明办理(首签)、预防接种证办理、出生登记、社会保障卡申领、生育保险医疗费用报销、办理城乡居民基本医疗保险参保登记、科学育儿指导服务登记等相关服务事项,通过整合部门资源、精简办事材料、再造审批流程、同步共享数据、加强内部协同、延伸服务触角等改革措施,推动线上线下融合发展,实现办事方式多元化、办事流程最优化、办事材料最简化、办事成本最小化,最大限度利企便民。
二、实施方式
(一)服务内容。为在桂林市具备助产资质的医疗卫生机构出生、父母双方为中国公民(暂不包括港澳台同胞、侨胞)且一方为广西户籍、婚内生育1个月内的新生儿提供出生医学证明办理(首签)、预防接种证办理、出生登记、社会保障卡申领、生育保险医疗费用报销、办理城乡居民基本医疗保险参保登记、科学育儿指导服务登记的一次集成办理、多证联发。
(二)办理方式。线上办理,依托广西数字政务一体化平台和“智桂通”多渠道随时随地网上办理,通过新生儿出生“一件事专区”,采用“智能导引、一表申报、证照免交、信息预填”等智能化方式集成服务,实现“网上办”和“掌上办”。线下办理,在具有《出生医学证明》签发资质的助产机构开设新生儿出生“一件事”综合窗口,实行“一窗受理、集成服务”;无《出生医学证明》签发资质的助产机构要设置新生儿出生“一件事”咨询窗口或咨询台。同时鼓励各地结合实际进行服务渠道拓展、预约快办等创新。
三、重点任务
(一)精简申请材料。整合新生儿出生医学证明办理(首签)、预防接种证办理、出生登记、社会保障卡申领、生育医疗费用报销、办理居民医保登记等6张申请表为1张《新生儿出生“一件事”办理登记表》(附件1),通过信息共享和电子证照应用,不同事项相同的证明材料免于重复提交,有电子证照的不再要求提供纸质材料。
(二)优化办事流程。建立跨部门联动审批服务机制,明确各部门职责分工,制定《新生儿出生“一件事”业务流程》(附件2),强化卫生健康、疾控、公安、人社、医保等部门业务协同,对围绕新生儿出生需要办理的政务服务事项统一受理、集成办理,实现申请材料“一次提交、多次复用”。前置事项办理结果同步生成电子证照,作为下一事项办理的证明材料,减少申请人必须参与的环节。
(三)推进系统对接。基于广西数字政务一体化平台应用支撑服务,根据自治区制定的技术对接标准规范,通过与桂妇儿健康服务信息管理系统、人口管理信息系统、医保信息系统、社保卡信息管理系统等对接,实现流程交互、数据流转。支持通过自治区数据共享交换平台获取办事所需材料,加强跨部门业务协同,实现出生“一件事”减材料、减环节、减时间、减跑动。
(四)部门及地方业务系统改造升级。全市各地和各相关部门根据自治区制定的新生儿出生“一件事”技术方案需求,对本地本部门相关业务审批系统、统一受理平台、电子印章系统、好差评系统、办件库、电子库等进行适应性升级改造,协同数据归集共享以及整体集成联调工作,为新生儿出生“一件事”服务的开展提供系统支撑。
四、时间安排
2024年9月10日前各县(市、区)结合实际印发县级新生儿出生“一件事”实施方案,9月20日前所有助产机构完成开设新生儿出生“一件事”综合窗口(咨询窗口或咨询台),12月底前取得初步成效并持续改进。
五、工作保障
(一)强化组织领导。建立工作协调机制,成立由市卫生健康委和市公安局、市人力资源和社会保障局、市医疗保障局、市疾控局等相关部门分管领导、业务负责人、技术负责人共同参与的新生儿出生“一件事”工作专班。各地根据业务条线,明确专人加强协调,全面推进新生儿出生“一件事”改革。
(二)细化工作分工。卫生健康部门牵头推动新生儿出生“一件事”工作,负责出生医学证明签发、科学育儿指导服务登记事项;疾控部门负责预防接种证办理事项;公安部门负责出生登记申报事项;医保部门负责生育保险医疗费用报销、办理城乡居民基本医疗保险参保登记事项;人社部门负责社会保障卡申领事项。各相关部门将本部门业务系统与新生儿出生“一件事”支撑系统对接,及时归集相关信息。各部门要对所涉事项从业务、技术等多个方面明确职责,细化任务,制定计划,有序推进。
(三)加强运营推广。开展新生儿出生“一件事”运营有关工作,加强服务推广,通过发送调查问卷、收集意见建议、好差评跟踪分析处理等方式及时了解群众对新生儿出生“一件事”服务意见和建议,根据意见建议开展功能、流程、内容的持续优化迭代升级相关工作,不断优化提升新生儿出生“一件事”服务便捷性和体验度。
附件:1.新生儿出生“一件事”办理登记表
2.新生儿出生“一件事”业务流程
3.新生儿出生“一件事”数据流转示意图
4.新生儿出生“一件事”业务流程图
附件1
新生儿出生“一件事”办理登记表
|
基本 信息 |
新生儿姓名 |
|
性别 |
|
出生时间 |
年 月 日 时 分 | ||||||||||
|
出生孕周 |
周 |
出生 体重 |
克 |
出生身长 |
厘米 |
住院病 历号 |
| |||||||||
|
出生地点 |
市 县(市、区) |
医疗机构 名称 |
|
接生人员 名字 |
| |||||||||||
|
母亲姓名 |
|
公民身份 号码 |
| |||||||||||||
|
结婚证字号 |
|
民族 |
|
联系电话 |
| |||||||||||
|
户籍地址 |
| |||||||||||||||
|
父亲姓名 |
|
公民身份 号码 |
| |||||||||||||
|
结婚证字号 |
|
民族 |
|
联系电话 |
| |||||||||||
|
户籍地址 |
| |||||||||||||||
|
办理 事项 |
□出生医学证明办理 口预防接种证办理 □生育医疗费用报销 □居民医保登记 |
口出生登记 口社会保障卡申领 口科学育儿指导服务登记 | ||||||||||||||
|
出生 登记 |
经夫妻协商一致,申请将新生儿户口申报并落户在:口父亲、口母亲, 市 县(市、区) 乡、镇(街道)派出所 | |||||||||||||||
|
户主 姓名 |
|
户主公民 身份号码 |
|
新生儿与户主关系 |
| |||||||||||
|
新生儿 籍贯 |
|
血型 |
|
落户 地址 |
| |||||||||||
|
出生医学证明编号 |
| |||||||||||||||
|
新生儿申请随口父亲民族 口母亲民族 ( 备注:父母亲民族不一致的需双方签名确认) | ||||||||||||||||
|
父亲签名: 母亲签名: 日期: 日期: | ||||||||||||||||
|
参保 登记 |
新生儿医保参保地 |
| ||||||||||||||
|
备注:现申请城乡居民医保,并已了解城乡居民基本医疗保险费征收部门和缴费方式,以及每年规定的缴费时间。 参保新生儿按规定缴纳基本医疗保险费的,享受相应的医疗保险待遇。 | ||||||||||||||||
|
医保 缴费 |
缴费方式:□“广西税务12366”微信公众号 口微信城市服务 口支付宝支付 □银行卡(选择银行卡缴费的需到政务服务大厅税务窗口缴费) | |||||||||||||||
|
生育医疗费用 |
□多胞胎(□男□女) □单胞胎(□男□女) 分娩方式:£顺产□难产 | |||||||||||||||
|
□生育医疗费用报销(□发放至母亲社会保障卡□发放至母亲银行卡 开户行 ,银行账号: | ||||||||||||||||
|
社会 保障卡 办理 |
办理途径:口中国银行 口工商银行 口建设银行 口农业银行 口邮储银行 口交通银行 口农商银行 口桂林银行 口柳州银行 口光大银行 口北部湾银行 | |||||||||||||||
|
备注:监护人(父亲或母亲)携带本人身份证、出生医学证明、户口簿到制卡银行的即时制卡网点 领取并激活社保卡 | ||||||||||||||||
|
新生儿出生日期( 年 月 日): | ||||||||||||||||
|
送达 方式 |
口由新生儿母亲领取 口委托新生儿父亲领取 (母亲签名捺印: ) 口邮寄送达(自费) | |||||||||||||||
|
预防接种证 口自行领取 | ||||||||||||||||
|
户口簿 口邮寄送达(自费) 口自行领取(新生儿父母持居民户口簿、居民身份证到入户地派出所打印户口簿) | ||||||||||||||||
|
社会保障卡 口自行领取(收到领卡短信后由代领人携带本人身份证和新生儿户口簿原件前往短信中的领卡地点领取) | ||||||||||||||||
|
邮寄地址: | ||||||||||||||||
|
收件人 联系电话: | ||||||||||||||||
附件2
新生儿出生“一件事”业务流程
新生儿出生“一件事”,指通过集成新生儿出生阶段内需要办理的关联性强、需求频率高的多个单一事项,将出生医学证明办理(首签)、预防接种证办理、出生登记、社会保障卡申领、生育医疗费用报销、办理居民医保登记、科学育儿指导服务登记等事项集成化办理,为在区内助产机构出生且符合落户和参保政策的新生儿提供联办服务。
本文件规定了新生儿出生“一件事”的工作要求、事项范围、受理条件、申请材料、业务流程、办结时限、结果送达、评价与改进等内容。
一、工作要求
(一)机制建设。
1.建立责任分工机制。
明确牵头单位、责任单位的职责分工:
(1)牵头单位:卫生健康部门;
(2)责任单位:疾控部门、公安部门、医保部门、人力资源社会保障部门。
2.建立数据交换机制。
依托自治区数据共享交换平台和广西数字政务一体化平台,将数据推送至相关部门业务办事系统,数据流转按附件3执行。加强电子证照、电子印章、电子签名、电子档案等基础应用,通过数据共享、核验逐步实现申请材料免提交。
3.建立监督反馈机制。
牵头单位会同责任单位依托广西数字政务一体化平台、“智桂通”、助产机构“一窗受理”综合窗口等,根据新生儿出生“一件事”服务涉及事项环节区分,对业务流程不同环节进行跟踪反馈。
(二)工作职责。
1.牵头单位。
新生儿出生“一件事”牵头单位为卫生健康部门,主要工作职责如下:
(1)做好新生儿出生“一件事”本部门事项涉及业务系统、申请材料与广西数字政务一体化平台、“智桂通”等平台的对接,实现信息流转、数据共享;
(2)在助产机构设置办理新生儿出生“一窗受理”综合窗口,受理新生儿出生“一件事”,联合责任单位开展新生儿出生“一件事”政策解读和宣传引导;
(3)对本部门事项申请材料进行审核、受理、录入、推送,完成出生医学证明办理;
(4)新生儿出生“一件事”多证联办的,出生医学证明签发机构为群众签发正页,副页由签发机构于每季度末月30日,移交到签发机构所在地派出所存档,双方做好交接登记。
(5)联合责任单位跟踪、协调、处理新生儿出生“一件事”办理过程中出现的问题,确保通办顺畅完成。
2.责任单位。
(1)疾控部门。主要工作职责如下:
①做好新生儿出生“一件事”本部门事项涉及业务系统、申请材料与广西数字政务一体化平台、“智桂通”等平台的对接,实现信息流转、数据共享;
②协同牵头单位依托助产机构新生儿出生“一窗受理”综合窗口开展新生儿出生“一件事”政策解读和宣传引导;
③负责查收、核实推送的申请材料,办理预防接种证办理;
④协同其他责任单位跟踪、协调、处理新生儿出生“一件事”办理过程中出现的问题,确保通办顺畅完成。
(2)公安部门。主要工作职责如下:
①做好新生儿出生“一件事”本部门事项涉及业务系统、申请材料与广西数字政务一体化平台、“智桂通”等平台的对接,实现信息流转、数据共享;
②协同牵头单位依托助产机构新生儿出生“一窗受理”综合窗口开展新生儿出生“一件事”政策解读和宣传引导;
③负责查收、核实推送的申请材料,办理新生儿出生登记;
④协同其他责任单位跟踪、协调、处理新生儿出生“一件事”办理过程中出现的问题,确保通办顺畅完成。
(3)医保部门。主要工作职责如下:
①做好新生儿出生“一件事”本部门事项涉及业务系统、申请材料与广西数字政务一体化平台、“智桂通”等平台的对接,实现信息流转、数据共享;
②协同牵头单位依托助产机构新生儿出生“一窗受理”综合窗口开展新生儿出生“一件事”政策解读和宣传引导;
③负责查收、核实推送的申请材料,办理生育医疗费用报销、居民医保登记;
④协同其他责任单位跟踪、协调、处理新生儿出生“一窗受理”办理过程中出现的问题,确保通办顺畅完成。
(4)人力资源社会保障部门。主要工作职责如下:
①做好新生儿出生“一件事”本部门事项涉及业务系统、申请材料与广西数字政务一体化平台、“智桂通”等平台的对接,实现信息流转、数据共享;
②协同牵头单位依托助产机构新生儿出生“一窗受理”综合窗口开展新生儿出生“一件事”政策解读和宣传引导;
③负责查收、核实推送的申请材料,办理并发放社会保障卡;
④协同其他责任单位跟踪、协调、处理新生儿出生“一件事”办理过程中出现的问题,确保通办顺畅完成。
注:各单位线上相关业务待自治区上级完善网络建设和相关操作细则后实施。
二、事项范围
广西户籍(或一方为广西户籍)人员婚内生育1个月内的新生儿出生“一件事”服务联办事项包含以下事项,并实行动态管理,及时更新调整内容:
(一)出生医学证明签发;
(二)预防接种证办理;
(三)出生登记;
(四)社会保障卡申领;
(五)生育医疗费用报销;
(六)居民参保登记;
(七)科学育儿指导服务登记。
三、受理条件
申请人应满足以下条件:
(一)由新生儿母亲申请办理;
(二)在广西具备接产资质的医疗机构内出生(机构内出生是指本机构住院分娩的新生儿);
(三)父母双方为中国公民(暂不包括港澳台同胞、侨胞)且一方为广西户籍,在广西申报出生登记,婚内生育的新生儿;
(四)符合广西医疗保险参保登记政策且在广西参保;
(五)未在其他渠道或省市申领社会保障卡的新生儿;
(六)出生1个月内提出新生儿出生“一件事”事项申请。
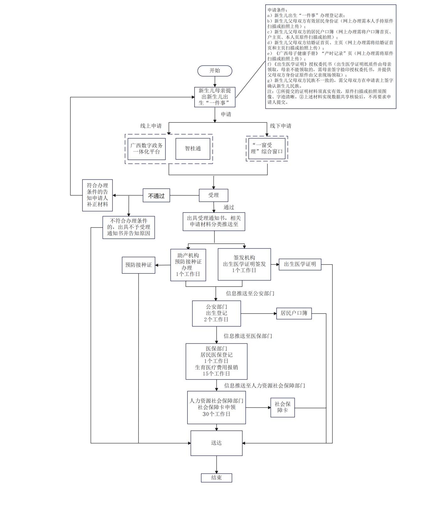
四、申请材料
申请人应提交以下材料:
(一)新生儿出生“一件事”申请表(详见附件1);
(二)新生儿父母双方有效居民身份证(网上办理需本人手持原件扫描或拍照上传);
(三)新生儿父母双方的居民户口簿(网上办理需将户口簿首页、户主页、本人页原件扫描或拍照);
(四)新生儿父母双方结婚证首页、主页(网上办理需将结婚证首页和主页扫描或拍照上传);
(五)《广西母子健康手册》“产时记录”页(网上办理需将原件扫描或拍照上传);
(六)出生医学证明纸质件由母亲领取,母亲不能领取的,需母亲签字捺印授权委托书,并提供父母双方身份证原件由父亲现场领取;
(七)新生儿父母双方民族不一致的,需父母双方在申请表上签字确认新生儿的民族。
注:①所提交的证明材料须真实有效,原件扫描或拍照须图像、字迹清晰。②上述材料实现数据共享核验后,不再要求申请人提交。
五、业务流程
(一)提出申请。
1.线上申请。
新生儿监护人在广西数字政务一体化平台、“智桂通”等平台在线提交新生儿出生“一件事”申请表及申请材料。
2.线下申请。
新生儿监护人在助产机构的“一窗受理”综合窗口提出申请,提交新生儿出生“一件事”申请表及申请材料。
(二)受理。
“一窗受理”综合窗口在获取申请材料后,对申请材料进行受理,对符合受理条件且材料齐全的,出具受理通知书,将相关材料分类推送至各部门;对符合受理条件但材料不齐全的,一次性告知申请人补正材料;对不符合受理条件的,出具不予受理通知书并告知原因。
(三)办理。
1.出生医学证明办理。
(1)签发机构对出生医学证明办理的申请材料进行查收并即时办理,出具新生儿出生医学证明,将出生医学证明电子证照推送至公安部门。
(2)通过广西数字政务一体化平台、“智桂通”等平台向申请人推送出生医学证明受理办结进度,包括未办结、已办结等状态。
(3)完成出生医学证明办理后,新生儿母亲应领取纸质版出生医学证明正页。
2.预防接种证办理。
(1)出生医院对预防接种证办理的申请材料进行查收并即时办理,出具预防接种证。
(2)通过广西数字政务一体化平台、“智桂通”等平台向申请人推送预防接种证受理办结进度,包括未办结、已办结等状态。
(3)完成预防接种证办理后,申请人可在接种单位自行领取。
3.出生登记。
(1)公安部门对平台推送的材料进行审核同时将办理结果推送至医保和人力资源社会保障部门。
(2)通过广西数字政务一体化平台、“智桂通”等平台向申请人推送业务办理进度,包括未办结、已办结等状态。
4.生育保险医疗费用报销和办理城乡居民基本医疗保险参保登记。
(1)医保部门对推送的材料进行查收并在规定时限内办理完成,同时将办理结果推送至税务、人力资源社会保障部门,通知申请人缴纳医疗保险参保费用。
(2)通过广西数字政务一体化平台、“智桂通”等平台向申请人推送城乡居民参保登记(基本医疗保险)受理办结进度,包括未办结、已办结等状态。
5.社会保障卡申领。
(1)人力资源社会保障部门对推送的材料进行查收并在30个工作日内办理完成。
(2)通过广西数字政务一体化平台、“智桂通”等平台向申请人推送社会保障卡申领受理办结进度,包括未办结、已办结等状态。
(3)完成社会保障卡申领后,申请人到选定的领卡网点自行领取社会保障卡。
6.科学育儿指导服务。
实施儿童健康管理新生儿访视和体检时,对0-1岁婴儿的养育人提供喂养、辅食添加、心理行为发育、意外伤害预防、常见疾病防治等科学育儿指导。
(四)业务流程图。
新生儿出生“一件事”业务流程图详见附件4。
六、办结时限
(一)新生儿出生“一件事”承诺办结时限为33个工作日。
(二)各单一事项承诺办结时限如下:
1.出生医学证明签发办结时限为1个工作日;
2.预防接种证办理办结时限为1个工作日;
3.出生登记办结时限为2个工作日;
4.生育医疗费用报销办结时限为15个工作日;
5.居民医保登记办结时限为1个工作日;
6.社会保障卡申领办结时限为30个工作日。
七、结果送达
(一)新生儿出生医学证明、预防接种证、居民户口簿、社会保障卡等实体证件根据申请人需求采取自行领取或邮寄的方式送达:
1.出生医学证明由新生儿母亲到签发机构领取,如新生儿母亲无法到现场领取,可在申请表单中授权委托父亲现场领取或选择邮寄。
2.预防接种证由新生儿监护人到新生儿出生的助产机构领取。
3.新生儿居民户口簿可由新生儿父母到新生儿户籍所在派出所打印或选择邮寄。
4.社会保障卡可携带代领人本人的身份证原件和新生儿户口簿到指定领卡地点领取。
(二)申请人选择自行领取时,广西数字政务一体化平台、“智桂通”以消息推送或短信等方式通知申请人自取证件的时间和地点。
(三)申请人可通过广西数字政务一体化平台、“智桂通”等平台查询出生医学证明、预防接种证、居民户口簿、电子社会保障卡等信息。
八、评价与改进
(一)根据《政务服务“一次一评”“一事一评”工作规范》《政务服务评价工作指南》的评价要求,在事项办结后,向新生儿父母推送“好差评”服务,接受社会监督。
(二)根据“好差评”内容,不断改进新生儿出生“一件事”服务效率和质量。
附件3
新生儿出生“一件事”数据流转示意图
![]()

附件4
新生儿出生“一件事”业务流程图

文件下载:
关联文件: