我要收藏
公共资源调用站点
文章分享
各市、县(市、区)农业农村局、市场监管局、政务服务监督管理部门:
为贯彻落实《国务院关于进一步优化政务服务提升行政效能 推动“高效办成一件事”的指导意见》(国发〔2024〕3号)《国务院办公厅关于健全“高效办成一件事”重点事项常态化推进机制的意见》(国办发〔2025〕24号),深入推动开办兽药经营店“一件事”改革,持续优化营商环境,提升行政效能,现将《广西推行开办兽药经营店“一件事”实施方案》印发给你们,请结合实际,认真贯彻执行。
广西壮族自治区 广西壮族自治区 广西壮族自治区
农业农村厅 市场监督管理局 大数据发展局
2025年12月31日
广西推行开办兽药经营店“一件事”实施方案
为全面贯彻落实《国务院关于进一步优化政务服务提升行政效能 推动“高效办成一件事”的指导意见》(国发〔2024〕3号)《国务院办公厅关于健全“高效办成一件事”重点事项常态化推进机制的意见》(国办发〔2025〕24号)等文件精神,推进开办兽药经营店“一件事”高效办理,结合广西实际,制定本实施方案。
一、实施内容
(一)事项内容及相关单位。
1.兽药经营许可证核发(兽用生物制品、精神药品等特殊药品)—新申请、变更经营地点、变更经营范围。(自治区农业农村厅)
2.兽药经营许可证核发(非兽用生物制品新申请、变更经营范围、经营地点)。(自治区农业农村厅)
3.企业营业执照信息核验。(自治区市场监管局)
(二)办理方式。
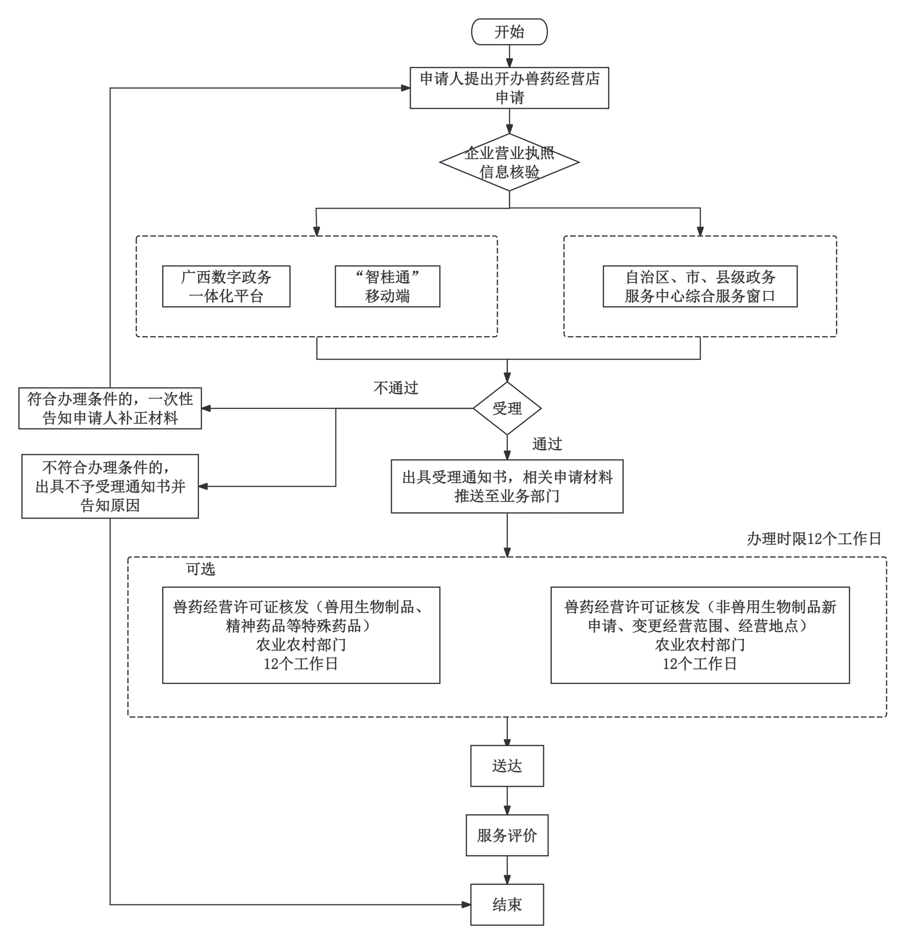
1.线上办理。依托广西数字政务一体化平台(以下简称“桂通办”平台),实现业务受理系统与“桂通办”平台双向对接,并在“桂通办”平台、“智桂通”移动端的“高效办成一件事”专区开设“开办兽药经营店‘一件事’”申报入口,充分发挥“桂通办”平台统一收件、统一配置和数据共享能力。
2.线下办理。依托自治区、市、县级政务服务中心综合服务窗口,对“一件事”实行“一窗受理、限时办结”工作模式,同时积极推行导办帮办、预约快办等便民服务手段。
二、重点任务
(一)精简申请材料。将经营主体申请开办兽药经营店涉及的3个政务服务事项(1.兽药经营许可证核发〔兽用生物制品、精神药品等特殊药品〕—新申请、变更经营地点、变更经营范围;2.兽药经营许可证核发〔非兽用生物制品新申请、变更经营范围、经营地点〕;3.企业营业执照信息核验)的申请材料整合为一套材料清单(附件1)、一张申请表(附件2),通过数据共享和电子证照应用,不同事项相同的证明材料免于重复提交,有电子证照的不再要求提交纸质材料。
(二)优化办事流程。建立跨部门联动审批服务机制,明确各部门职责分工,制定开办兽药经营店“一件事”业务流程(附件3),强化各部门之间的业务协同,对开办兽药经营店涉及的政务服务事项提供统一受理、集成办理服务,实现申请材料“一次提交、多次复用”,减少申请人跑动次数。
(三)推进系统对接。基于“桂通办”平台应用支撑服务,制定技术对接标准规范,推进自治区农业农村厅、市场监管局等部门的相关政务服务事项专业业务办理系统与“桂通办”平台开展双向对接工作,实现流程交互、数据流转。支持通过广西一体化智能化公共数据平台获取办事所需数据和电子证照,加强跨部门业务协同,实现开办兽药经营店“一件事”最大限度利企便民。
三、工作要求
(一)提高认识。开办兽药经营店“一件事”是“高效办成一件事”改革的重要内容,是优化营商环境推动高质量发展的重要举措。各部门要高度重视,切实加强领导,建立工作协调机制,加强统筹协调,全面推进开办兽药经营店“一件事”工作。
(二)分工合作。自治区农业农村厅负责“兽药经营许可证核发(兽用生物制品、精神药品等特殊药品)—新申请、变更经营地点、变更经营范围”、“兽药经营许可证核发(非兽用生物制品新申请、变更经营范围、经营地点)”;自治区市场监管局负责“企业营业执照信息核验”;自治区数据局配合指导各部门制定开办兽药经营店“一件事”技术标准,形成技术规范,依托广西一体化智能化公共数据平台,做好电子证照归集和数据共享支撑。各设区市、县级农业农村主管部门负责协调设区市政务服务监督管理部门在市级政务服务中心提供开办兽药经营店服务。各设区市、县级农业农村、市场监管、政务服务监督管理等部门要对所涉及业务事项从业务、技术等多个方面明确工作职责,细化任务分工,制定序时进度,确保工作有序推进。
(三)加强培训。各设区市、县级农业农村主管部门要协同设区市、县级政务服务监督管理部门推进综合服务窗口人员统一配备和专业化发展,强化窗口人员集成服务业务培训,不断提高业务水平和工作能力。要加强服务窗口规范化、标准化建设,按照开办兽药经营店“一件事”工作指引,优化办事流程,创新服务方式,为申请人提供优质高效服务。
(四)经验总结。各有关单位要建立工作动态跟踪机制,全面掌握政策落实情况,及时总结推广典型经验、成熟做法、有效措施,把经过实践检验证明、行之有效的好经验好做法以制度形式固化下来,让申请人获得更大、更多办理便利。
附件:1.开办兽药经营店“一件事”服务指南
2.广西开办兽药经营店“一件事”申请表
3.开办兽药经营店“一件事”业务流程图
附件1
开办兽药经营店“一件事”服务指南
一、事项名称
开办兽药经营店“一件事”。
二、适用范围
企业法人。
三、涉及事项
(一)兽药经营许可证核发(兽用生物制品、精神药品等特殊药品)—新申请、变更经营地点、变更经营范围。(自治区农业农村厅)
(二)兽药经营许可证核发(非兽用生物制品新申请、变更经营范围、经营地点)。(自治区农业农村厅)
(三)企业营业执照信息核验。(自治区市场监管局)
四、实施依据
(一)《兽药管理条例》(2004年4月9日国务院令第404号发布;根据2014年7月29日《国务院关于修改部分行政法规的决定》第一次修订;根据2016年2月6日国务院令第666号《国务院关于修改部分行政法规的决定》第二次修订;依据2020年3月27日《国务院关于修改和废止部分行政法规的决定》(国务院令第726号)第三次修订)。
(二)《兽用生物制品经营管理办法》(2021年3月2日农业农村部第3次常务会议审议通过;2021年3月17日农业农村部令2021年第2号公布,自2021年5月15日起施行)。
(三)《自治区农业农村厅关于印发〈广西壮族自治区兽药经营质量管理规范实施细则〉〈广西壮族自治区兽药经营许可评审评定标准〉〈广西壮族自治区兽药经营许可评审办法〉的通知》(桂农厅规〔2021〕2号)。
五、许可办理条件
(一)兽药经营许可证核发(兽用生物制品、精神药品等特殊药品)—新申请、变更经营地点、变更经营范围应符合条件。
1.与所经营的兽药相适应的兽药技术人员;
2.与所经营的兽药相适应的营业场所、设备、仓库设施;
3.与所经营的兽药相适应的质量管理机构或者人员;
4.兽药经营质量管理规范规定的其他经营条件;
5.兽用麻醉药品、精神药品、毒性药品和放射性药品等特殊药品,依照国家有关规定管理。
(二)兽药经营许可证核发(非兽用生物制品新申请、变更经营范围、经营地点)应符合条件。
1.与所经营的兽药相适应的兽药技术人员;
2.与所经营的兽药相适应的营业场所、设备、仓库设施;
3.与所经营的兽药相适应的质量管理机构或者人员;
4.兽药经营质量管理规范规定的其他经营条件。
六、提交材料
申请人申请时需要提交的材料。
|
通用材料 |
1.开办兽药经营店“一件事”申请表; 2.经营场所、仓库产权证明文件或租赁协议复印件; 3.经营场所、仓库的方位示意图及标注使用面积的内部平面等比例布局图; 4.法定代表人(负责人)身份证明; 5.设施设备情况汇总表; 6.质量管理文件目录; 7.从事兽药采购、保管、销售、技术服务等工作的人员的毕业证; 8.营业执照(通过共享电子证照获取)。 |
|
兽药直营连锁企业 |
质量管理负责人或质量管理机构负责人的执业兽医资格证书。 |
|
兽用生物制品—新申请、变更经营地点、变更经营范围 |
1.质量管理负责人或质量管理机构负责人的执业兽医资格证书; 2.兽药销售代理合同。 |
|
精神药品等特殊药品—新申请、变更经营地点、变更经营范围 |
1.安全设施明细; 2.近2年没有销售假兽药的说明; 3.企业及其工作人员近2年没有违反有关禁毒法律、行政法规规定行为的说明。 |
七、承诺办理时限
(一)开办兽药经营店“一件事”所涉及具体事项的办理时限:
1.兽药经营许可证核发(兽用生物制品、精神药品等特殊药品)—新申请、变更经营地点、变更经营范围,12个工作日。
2.兽药经营许可证核发(非兽用生物制品新申请、变更经营范围、经营地点),12个工作日。
以上具体事项的办理时限不含现场评审和问题整改时间。
(二)开办兽药经营店“一件事”整体办理时限:
12个工作日,不含现场评审和问题整改时间。
八、办理流程
申请→受理→审查→公示→审批→送达。
九、办理方式
(一)线上申请:申请人在“桂通办”平台、“智桂通”移动端等平台在线提交开办兽药经营店“一件事”申请表及申请材料。
(二)线下申请:申请人在各级政务服务中心综合服务窗口提出申请,提交开办兽药经营店“一件事”申请表及申请材料。
十、结果领取方式
邮寄送达或政务窗口自行领取。
十一、窗口电话
以各地门户网站公布为准。
十二、工作时间
以各地门户网站公布为准。
附件2
广西开办兽药经营店“一件事”申请表
|
企业名称 |
统一社会信用代码 |
||||||||||||||
|
注册地址 |
|||||||||||||||
|
法定代表人(负责人) |
住址: | ||||||||||||||
|
电话: | |||||||||||||||
|
电子邮箱 |
|||||||||||||||
|
申请 |
兽用非生物制品:兽用中药、化学药品 兽用原料药 兽用生物制品:国家强制免疫用生物制品 非国家强制免疫用生物制品 兽用特殊药品:兽用麻醉药品 兽用精神药品 兽用毒性药品 兽用放射性药品 | ||||||||||||||
|
申请事项 |
新申请 变更经营地点 变更经营范围 | ||||||||||||||
|
经营地址 |
产权 |
自有 租赁 | |||||||||||||
|
仓库地址 |
产权 |
自有 租赁 | |||||||||||||
|
专营或兼营 |
批发或零售 |
||||||||||||||
|
设施设备 |
经营场所 m2; 仓 库 m2; 仓库库房高度 m; 冷 库 m3 ; 冰柜或冰箱 个,合计 升。 | ||||||||||||||
|
从业人员情况 |
总数 |
姓名 |
性别 |
年龄 |
职务/岗位 |
职称 |
专业 |
学历 | |||||||
|
经营品种 |
产品通用名称 |
生产企业名称 |
批准文号/注册证书号 |
产品类别 | |||||||||||
注:1.专营或兼营:专营特指专营兽用生物制品或专营兽用非生物制品,兼营指经营兽用生物制品同时经营其他兽药产品或经营兽用非生物制品同时经营兽用特殊药品。
2.从业人员情况:本表所填写人员应为企业专职工作人员,至少包含法定代表人、质量负责人、质量管理人员。
3.经营品种:申请经营兽用生物制品的经营企业填写。产品类别选填国家强制免疫用生物制品、非国家强制免疫用生物制品;根据需要,本表格填写项目可另附页。
附件3
开办兽药经营店“一件事”业务流程
(法定办理时限:30个工作日,承诺办结时限:12个工作日)

关联文件: