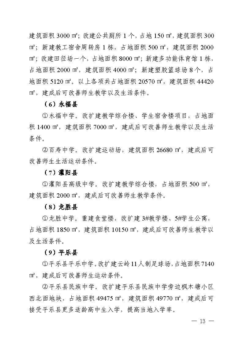
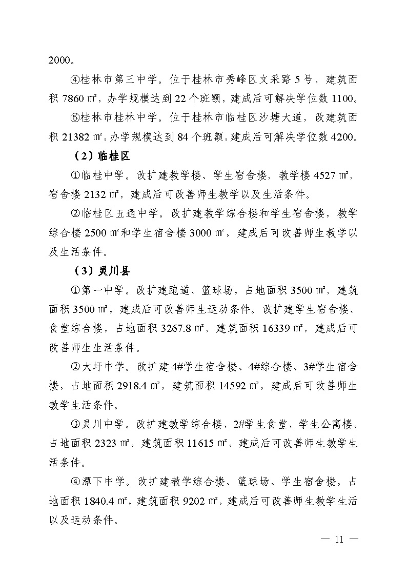
简体版
|
繁体版
无障碍
长者专区
政务新媒体
用户登录
网站支持IPV6
网站首页
桂林印象
政府信息公开
网上办事
公共服务
互动交流
专题专栏
桂林数据
26428480
市教基教〔2022〕21号 关于印发《桂林市普通高中和特殊教育学校布局规划(2021-2030年)》的通知
20
桂林市教育局
桂林市教育局
2022-09-23
249198
专项规划及区域规划
当前位置:
首页
>
政府信息公开
>
法定主动公开内容
>
基础信息公开
>
规划计划
>
中长期规划
>
专项规划及区域规划
市教基教〔2022〕21号 关于印发《桂林市普通高中和特殊教育学校布局规划(2021-2030年)》的通知
2022-09-23 08:25
来源:桂林市教育局
作者:桂林市教育局
我要收藏
公共资源调用站点
文章分享
分享
微信
头条
微博
空间
qq
【字体:
大
中
小
】
打印
文件下载:
关联文件: