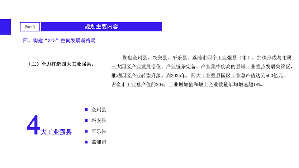
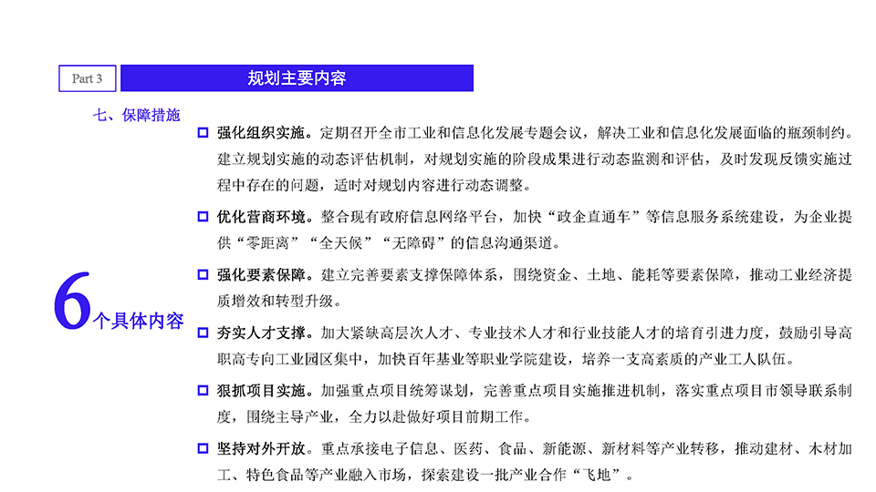
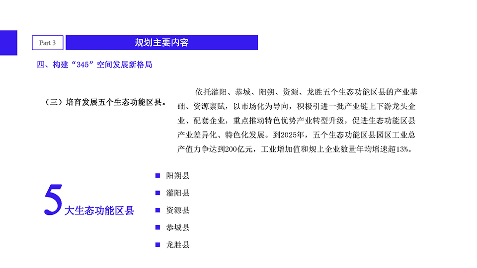
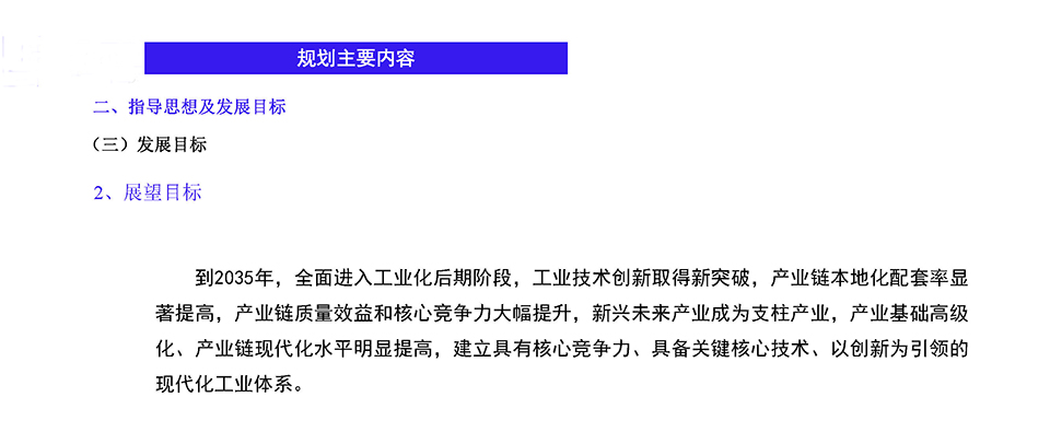
简体版
|
繁体版
无障碍
长者专区
政务新媒体
用户登录
网站支持IPV6
网站首页
桂林印象
政府信息公开
网上办事
公共服务
互动交流
专题专栏
桂林数据
26427746
【图文解读】《桂林市工业和信息化发展“十四五”规划》政策解读(市政〔2022〕10号)
20
桂林市人民政府办公室
桂林市人民政府办公室
2022-08-30
248633
政策解读
当前位置:
首页
>
解读回应
>
政策解读
【图文解读】《桂林市工业和信息化发展“十四五”规划》政策解读(市政〔2022〕10号)
2022-08-30 22:05
来源:桂林市人民政府办公室
作者:桂林市人民政府办公室
我要收藏
公共资源调用站点
文章分享
分享
微信
头条
微博
空间
qq
【字体:
大
中
小
】
打印
文件下载:
关联文件:
桂林市人民政府关于印发桂林市工业和信息化发展“十四五”规划的通知